MyCareHub

An elderly woman sitting on a couch, holding her forehead with one hand, looking at a smartphone in her other hand, in a living room with pillows and decor in the background.

On March 1, 2020, the U.S. state of Florida officially reported its first two COVID-19 cases. From there, Covid exploded across the USA and telehealth exploded. It is now an integrated part in  medicine that is here to stay. With the guidance of my mentor, I was the designer of the application. I aimed to make the telehealth visit experience simple and easy

Goal

Streamlining the process of joining telehealth appointments through user-centered design.

  • Finding stressors and improving them in the telehealth system

  • Make the application intuitive and easy to navigate

  • Improving communication and keeping patients informed on pricing and wait times

Role

As a UX/UI student researcher I,

  • Conducted user interview

  • Synizied pain points into actionable insight

  • Created personas in user maps

  • Improved app usability and user trust

Users

  • Patients accessing the patient portal for video visits

  • Patients seeking timely care for non-emergency medical issues through Express Care

  • Healthcare providers and support staff supporting virtual care

Scope

  • Log in and securely access their accounts

  • Join video visits

  • Access Express Care for non-emergency, on-demand medical needs

  • Communicate with providers via the mobile app

What Happened?

Insights from Patient Portal Users

To get a better idea of how people felt about their patient portals, I sent out a screener looking for people that have a patient portal and have done telehealth before. Preferably people that were 50+ then did 4 user interviews via in-person / zoom. 

Graphic with a speech bubble icon and text discussing poor communication from healthcare providers, leading to patient confusion about visit expectations and the need for better instructions and responses.

Defining the Experience

Organized digital planning board with blue sections titled Join Video Visits, Access Medical Records, and Clear Communication, containing yellow sticky notes with various goals and requirements for healthcare video conferencing and record access.

After digging into user research, I mapped out key user stories to better understand priorities and structure the experience more clearly.



Website sitemap diagram with hierarchical menu options related to healthcare, including categories for patient care, health, medical professionals, research, and appointments.

Site Map

Personas

Profile picture of an older African American woman with short curly hair smiling, next to a text box explaining she is a returning patient preparing for a video appointment with her doctor about health concerns.

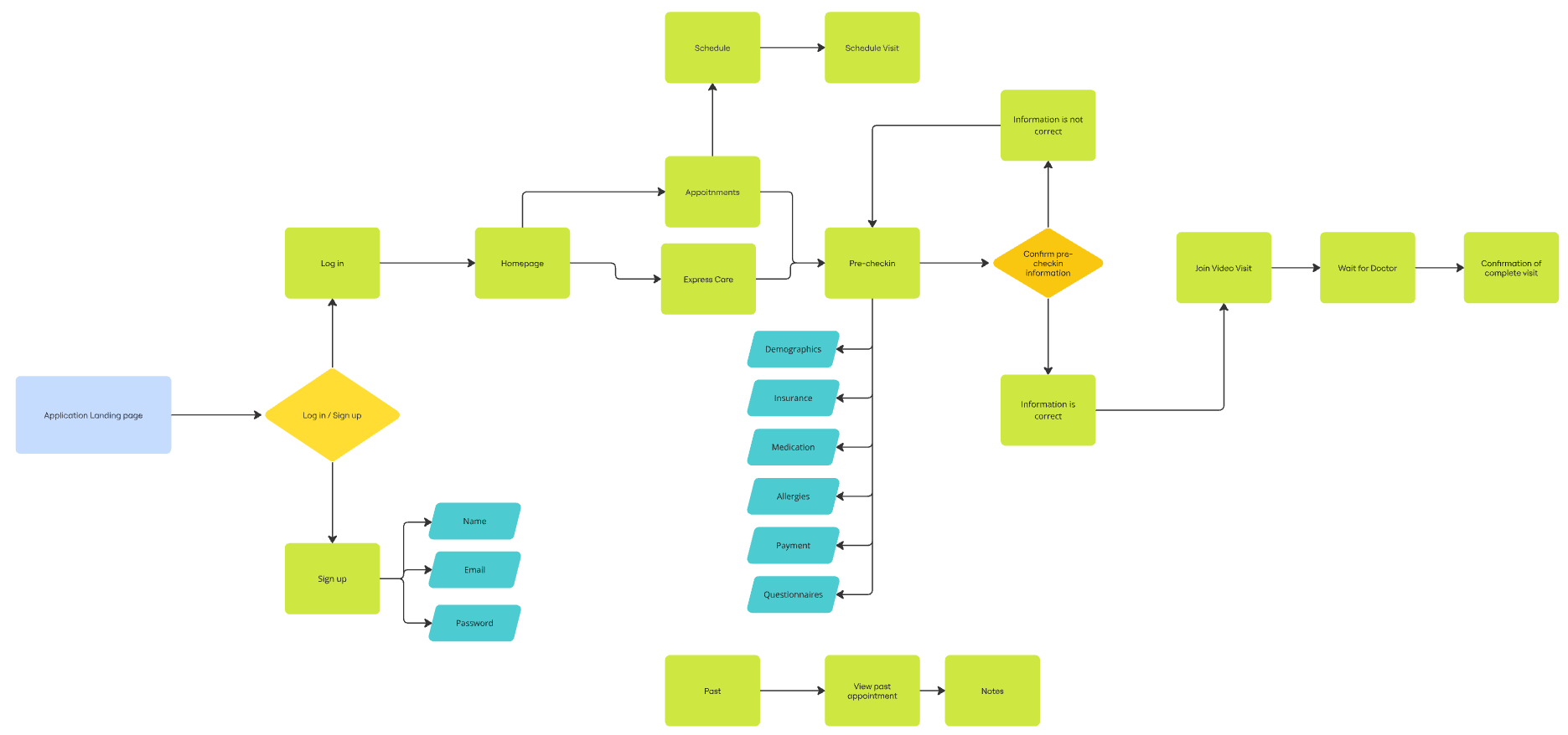
Flow Chart

Diagram of a symbol key with four shapes: a blue rectangle labeled "Page," a yellow diamond labeled "Decision," a teal parallelogram labeled "Input/output," and a teal parallelogram with dashed border labeled "Skippable".
Flowchart showing a healthcare appointment process, including sign-up, login, demographics, insurance, medication, allergies, payment, appointment scheduling, pre-check-in, confirmation, and post-appointment notes.

Sketches

Hand-drawn sketch of a mobile app interface with three screens: the first screen has a welcome message, username and password fields, and a login button; the second screen features a header, a greeting message, and a list of video appointments with Dr. Smith, as well as a menu for test results, billing, meditations, messages, and schedule appointments; the third screen displays an appointments section with options to view upcoming, schedule, and past appointments, and details for a specific appointment including date, time, and contact information.
Hand-drawn sketches of a mobile app interface with three screens. The first screen shows a navigation bar with icons for Contacts, Insurance, Documents, and a larger section labeled Insurance. The bottom menu has icons for Home, Appointments, Messages, and Records. The second screen confirms completion with a checkmark and a 'Next' button. The third screen displays an appointment schedule, including upcoming and past appointments, with details like date, time, and a video visit with Dr. Smith, with options to join or reschedule.
Handwritten sketch of a telehealth app interface, showing a waiting message, a video call with a healthcare provider, and appointment confirmation screen.

Wireflow

Video Visit wireFlow

Scheduled care experience with pre-check, onboarding, and connection

Express Care wireflow

Real-time care access from eligibility to provider follow-up

First iteration

After designing our initial flows, I conducted usability testing to evaluate the red routes and assess ease of use.

Video Visit Flow

Scheduled care experience with pre-check, onboarding, and connection

Express Care flow

Real-time care access from eligibility to provider follow-up

First Round of Interviews

Insight from first round research

  1. Users liked the step-by-step precheck-in but users overlooked the bar

  2. Participants confused Express Care with scheduled video visits. Unsure where cost info was located. Most looked in Billing.

  3. Ambiguous buttons created hesitation; small tap areas caused missed clicks.

  4. Mismatched icons caused confusion for users

  5. Text was readable, but labels like “Back” were misleading; some buttons too small.

Design Action

  1. Increased the size of the progress bar to make it more noticiable.

  2. Visually differentiate visit types. Show cost + response time upfront in the Express Care flow.

  3. Use explicit labels. Enlarge tap targets. Remove redundant navigation.

  4. Replaced mismatched icons with the correct ones

  5. Replace with action labels (“Confirm,” “Submit”). Increase size/spacing of interactive elements. Follow WCAG accessibility standards.


Key UI Changes

Improved express care visibility of express care and appointments

First Iteration

Second Iteration

Clearer cancel and reschedule labels

Improved progress tracking and icon clarity

Back button and complete clarity

Enhanced readability of express care info

Second iteration

After our pages were complete I got participants to go through the red routes and test its ease of use

Video Visit Flow

Scheduled care experience with pre-check, onboarding, and connection

Express Care flow

Real-time care access from eligibility to provider follow-up

Future UI Iterations

Further Improve Visuals, text size and text hierarchy

Add a floating help button for quick access

Conclusion

This project pushed me to design with empathy and purpose. By grounding the work in real user stories, I uncovered barriers in telehealth that are often overlooked—like digital anxiety, unclear communication, and accessibility challenges.
Through user interviews, iterative flows, wireframes, and high-fidelity testing, I aimed to create a more intuitive experience for patients navigating video visits and express care. The goal wasn’t just a cleaner interface—it was helping people feel more confident, less stressed, and better supported throughout their care journey.
More than anything, this process reminded me that thoughtful design isn’t just about pixels—it’s about building trust and making technology feel a little more human.